Page 10 - 香港小童群益會賽馬會上環青少年綜合服務中心(活動通訊)2021年11月至2022年2月
P. 10

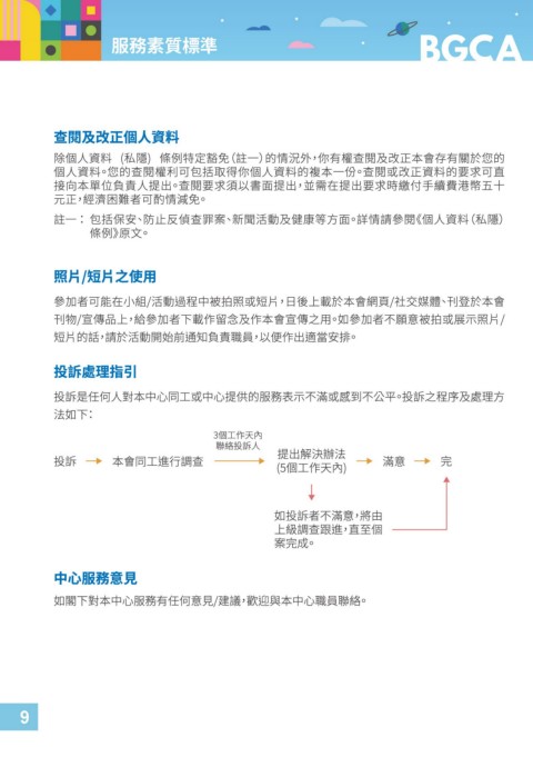
服務素質標準































































    9
   5   6   7   8   9   10   11   12   13   14   15